DNF暗刃奥兹玛毕业装备选择

DNF暗刃奥兹玛毕业装备选择泰玛特负面效果太强且词条并没占据太高优势所以优先排除,贝利亚斯的增益效果实际意义略弱于罗什巴赫的保护罩和回血特效,爆发的最优选择是阿斯特罗斯,在已经有少量cdr装备的情况下可以考虑使用雷德梅恩继续堆砌cdr。

DNF暗刃奥兹玛毕业装备选择

详细答案:

毕业装备选择

1、武器

【结论】:暗刃是物理百分比职业,只能佩戴长刀,两把长刀伤害差别不大,各有对应的装备体系,需要根据具体情况来进行搭配。完美情况是夜天刀上限更高,但两者的极限情况相差小于1%。

2、神话排名及搭配推荐

以夜天刀为武器的装备搭配排名(计入冷却因素)

以金刚密藏刀为武器的装备搭配排名(计入冷却因素)

【补充说明】:

1.没有神话:优先使用大自然+幸运三角+能量主宰,或者歧路2+大幽魂9,歧路2组成的无神话3332与T2神话的配置相比只弱10%左右,神话对于输出的提升不是决定性的

2.有神话:以当前角色的神话为核心来搭配装备,即使是T2、T3神话性能也不会落后于T1太多,以手上有的神话为核心搭配3332或者533再逐渐过渡到版本最优解,可以比较顺利地过渡到奥兹玛团本

4.养成思路:前期利用工作服和洞察之眼获取的百变怪凑够七词条是角色养成过程中需要解决的首要问题,中期围绕手上的神话搭配3332和533即可视作深渊毕业,后期刷出优秀的T0级或者T1级神话(版本最优解神话逆转结局、时之魅影、无尽的探求、军神的心之所念、次元穿越者之心、永恒地狱黑暗之印、时间回溯之针)再考虑进一步提升装备

5.歧路肩腰鞋建议保留,即使暂时用不到也可能在之后用到

6.利用计算器进行装备择优、残香择优、黑鸦择优可以大幅降低账号养成过程中的决策成本

7.计算器对cdr装备的评价较低,实际游戏中考虑到有护石加成的高伤害技能在一轮输出中可以多放一次且高阶技能循环更快的优势,可以将部分优秀的cdr装备视作毕业选项

3.希洛克装备选择

【结论】:以卢克西、守门人、暗杀者为毕业搭配,短时间爆发选择卢克西、输出周期需要打第二轮技能选择暗杀者、已经有较多cdr装备的情况下推荐守门人

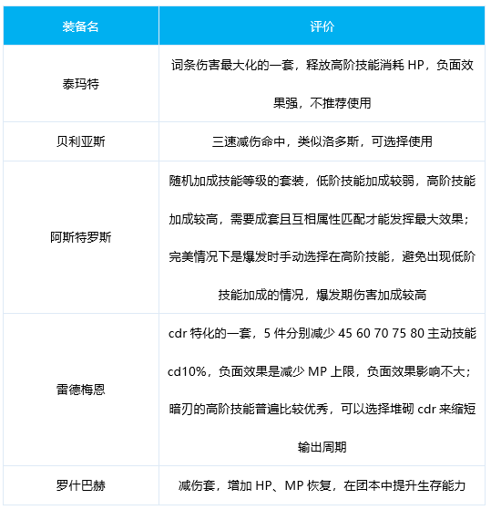
4.奥兹玛装备推荐

【结论(早期先行版)】:泰玛特负面效果太强且词条并没占据太高优势所以优先排除,贝利亚斯的增益效果实际意义略弱于罗什巴赫的保护罩和回血特效,爆发的最优选择是阿斯特罗斯,在已经有少量cdr装备的情况下可以考虑使用雷德梅恩继续堆砌cdr,一般来说搭配冷却药水和装备上的25%~35%cdr即可实现输出效率最大化,之后继续堆砌cdr可能造成高阶技能cd空转的情况

全部回复
收起
Re:DNF暗刃奥兹玛毕业装备选择
登录后可以进行回复
登录或者立即注册